我公司專業從事森林培育、森林經營、森林資源調查、林業建設項目可行性研究、林業建設項目總體規劃設計、營造林規劃設計、實施方案編制、作業設計、石漠化防治、生态監測與修複、營造林工程監理、占用征收林地可行性報告編制、林木採伐設計等多項林業工程項目,爲業主單位上報審批材料。有意聯系13911268021 沈工
(一)服務内容
建設項目使用林地申請
光伏、風電等建設項目使用林地申請,幫助占用林地和臨時占用林地的用地單位或者個人提出使用林地申請,填寫《使用林地申請表》,準備下列材料:
(一)用地單位的資質證明或者個人的身份證明。
(二)建設項目有關批準文件。包括:可行性研究報告批複、核準批複、備案確認文件、勘查許可證、採礦許可證、項目初步設計等批準文件;屬於批次用地項目,提供經有關人民政府同意的批次用地說明書並附規劃圖。
(三)拟使用林地的有關材料。包括:林地權屬證書、林地權屬證書明細表或者林地證明;屬於臨時占用林地的,提供用地單位與被使用林地的單位、農村集體經濟組織或者個人簽訂的使用林地補償協議或者其他補償證明材料;涉及使用國有林場等國有林業企事業單位經營的國有林地,提供其所屬主管部門的意見材料及用地單位與其簽訂的使用林地補償協議;屬於符合自然保護區、森林公園、濕地公園、風景名勝區等規劃的建設項目,提供相關規劃或者相關管理部門出具的符合規劃的證明材料,其中,涉及自然保護區和森林公園的林地,提供其主管部門或者機構的意見材料。
(四)具有相應資質的單位作出的建設項目使用林地可行性報告或者林地現狀調查表。
國家儲備林建設項目可行性研究報告及實 施方案。
編制國家儲備林項目可行性研究報告、PPP方案策劃等。我公司具有國家儲備林建設豐富的經驗,並和央企建立瞭穩定的合作渠道。
生物多樣性影響評價報告
根據 《自然保護區建設項目生物多樣性影響評價技術規範》,完成項目的生物多樣性影響評價,程序如下:
a) 由項目建設方或自然保護區管理機構委托我方承擔評價工作,國家級自然保護區應由具有甲級咨詢資質的單位承擔;我公司旗下華靈四方 擁有農業、林業、生态建設和環境工程甲級資格
b) 成立評價專家組;
c) 評價專家組集中研讨本技術規範的評價程序、評價内容和評價方法,根據自然保護區和建設項目的實際情況確定評價指标體系的權重值,並結合具體的評價對象制定詳細的實地考察方案;
d) 評價專家組對評價區域開展實地考察、取樣,對評價區域及其周邊地區開展訪談等工作,獲取必要的資料及科學證據;
e) 完成實地考察和内業工作後,評價專家組成員分别介紹考察情況和對本專業/領域的評價建議,並在全組範圍内進行讨論;
D 評價專家組的每位專家根據調查所得的數據資料對每項評價指标按照其屬性/特征分别賦予合适的分值,然後計算出生物多樣性影響指數(BI);
g)完成評價報告。
其它林業行業調查規劃項目
是指森林資源規劃設計調查(簡稱二類調查)、作業設計調查(簡稱三類調查)、森林資源資産評估調查、使用林地可行性報告編制、自然保護區科考調查、林業行業專項規劃項目、衛星遙感數據正射影像圖制作及空間地理信息數據入庫、營造林綜合核查調查、營造林設計調查、珍稀古樹調查、森林經營方案編制等項目。
林業調查-森林火災可燃物調查樣方

森林火災可燃物調查
(一)我公司相關案例
南雄國家儲備林及配套基地項目可行性研究報告
陝西某縣林業調查(100多塊大樣地)
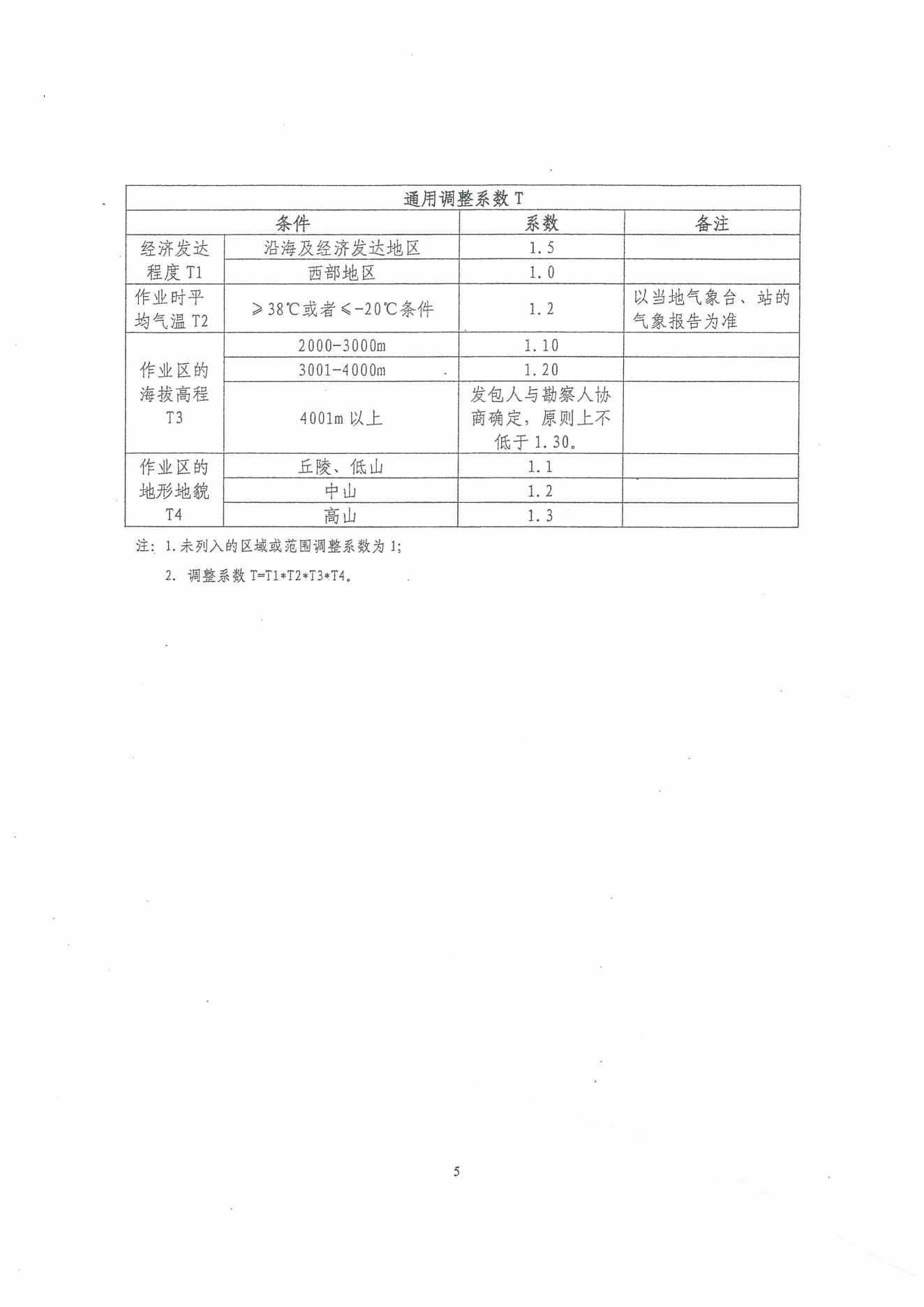
(二)林業行業調查規劃項目收費标準





































